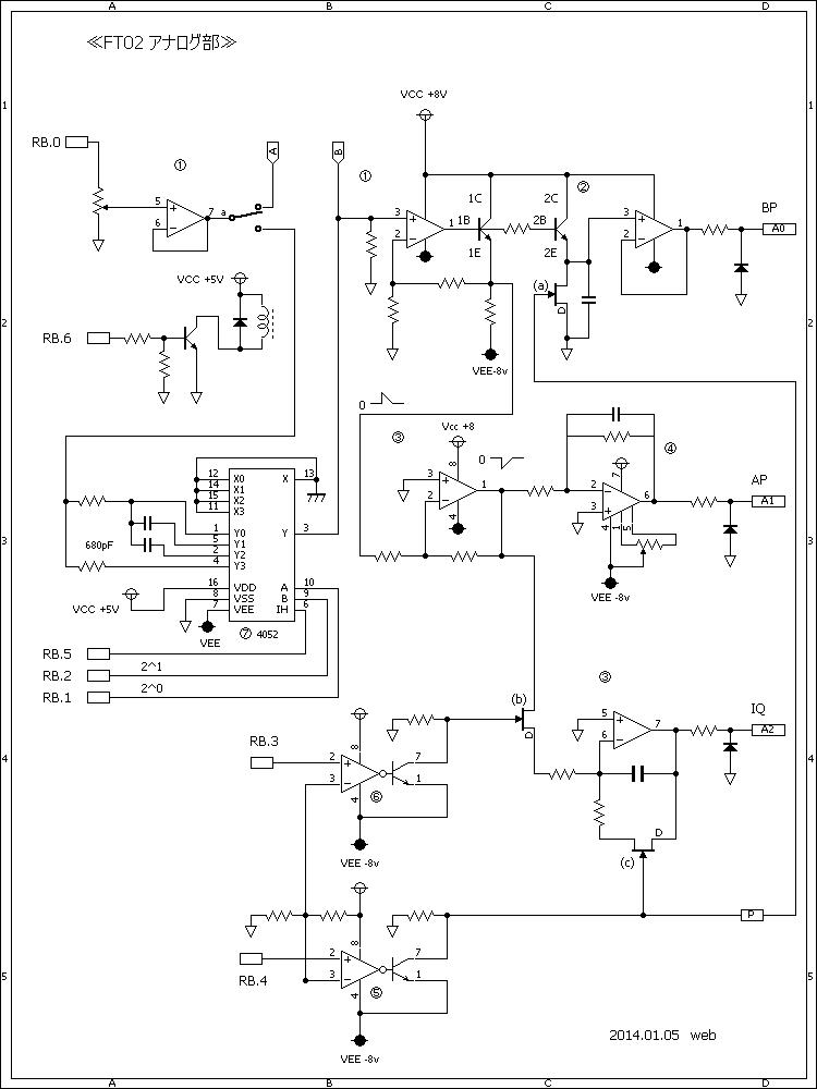
ŠÈˆÕŒo—‘ª’è‘•’u(A-BI) ‰ñ˜H}

ƒAƒiƒƒO•”



PIC&“dŒ¹•”



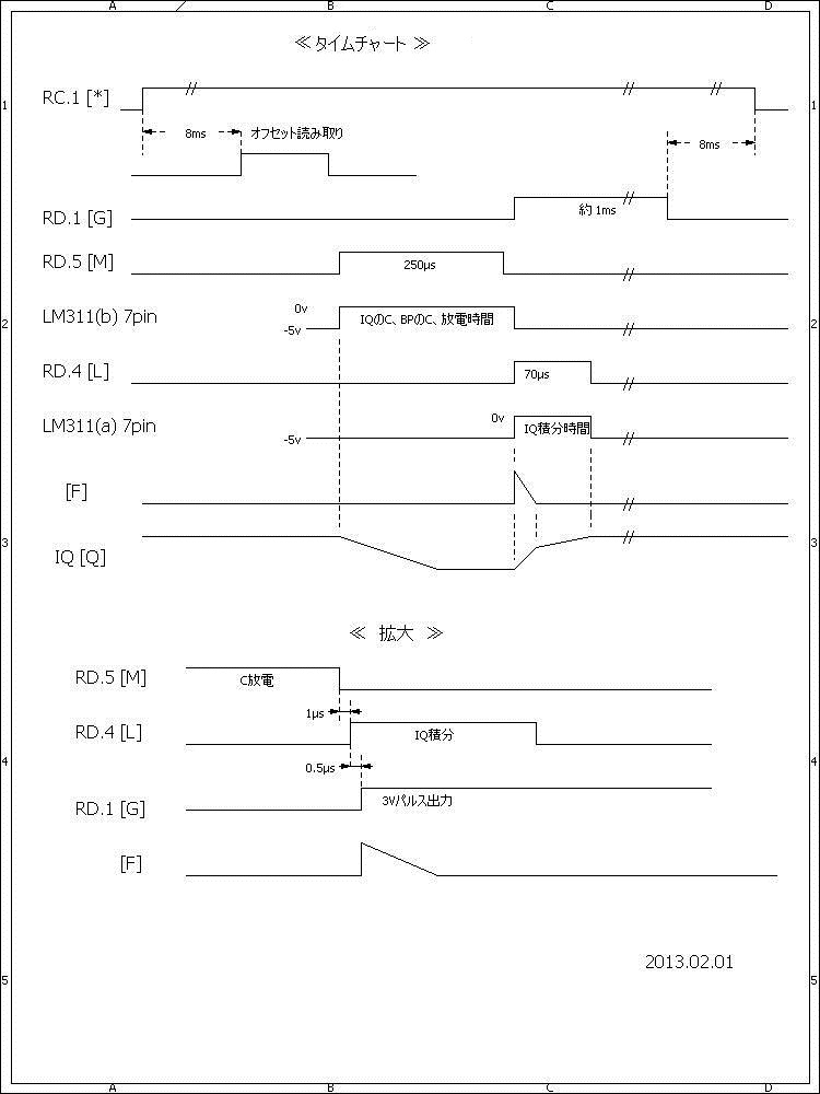
ƒ^ƒCƒ€ƒ`ƒƒ[ƒg



2016.04.02